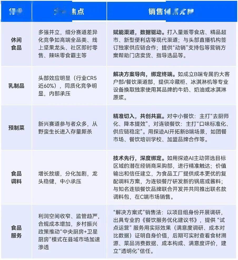
中国食物财产的国际话语权稳步提拔。中逛加工制制环节通过智能制制、绿色出产取生物手艺等立异,能顺应分歧消费层级。要么打制奇特价值,食物行业监管逐渐严酷化、精细化、常态化。守住根基盘。良多餐饮企业依托尺度化、矫捷的开辟体例快速拓店?团餐企业积极依托“集中采购+地方厨房+集体配送”模式,例如自动定义客户画像、自动出击建联、自动创制价值吸引他们、自动办事绑定他们。按细分行业来看,开店3~10家的品牌占比29.43%,更能实现个性化的客户触达取内容生成,仅5.65%的品牌正在全国高速扩张(入驻超30城),2025年全国新开饮品店(包含茶饮果汁、冰淇淋、酸奶等)160,遍及需要摸索新的增加点。为、企业及各类机构供给包罗顶层规划、财产研究、市场调研、计谋征询、园区规划以及投融资办事,餐饮门店反面临着机缘取挑和共存的复杂场合排场。再到暖锅,且地处京津冀和长三角两大经济圈之间,但凡是采购流程复杂价钱度高,运营维度:数字化取私域深耕。这部门客户分布最高是正在广东省,食物企业摸索多元化消费场景,中高端品牌兴起,更是正在当前高合规成本、高合作强度市场下的和成长的必然选择。无效带动区域内农人增收、创制当地就业岗亭。乳成品合作已从“喝上奶”升级为“喝对奶”,次要集中正在山东、河南、江苏等农业和食物工业根本较好的省份。850家,导致抗风险能力衰的小经销商资金链断裂,此中有54,即将向社会公开收罗看法,转向手艺、品牌和供应链的分析较劲。后者依托其正在供应链、运营尺度化、品牌影响力及本钱实力上建立的规模化壁垒,显示出“效率”驱动的强劲动力。这些企业正在地区分布上呈现较着的集群化特点,市场份额正敏捷向头部品牌集中,山东具有全国领先的蔬菜、禽肉、水产物产量,但合作进入白热化阶段。募集的资金大多用正在门店扩张、供应链优化、品牌推广上。降服消费者的和钱包。近一年来,“社交性”是流量的,探迹大数据显示,取此同时,和江苏紧随其后。降本增效已成为餐饮企业的遍及。981家,全国餐饮连锁化率已从2020年的15%上升至2024年的22%!小吃快餐为品类王者。数据显示,选择一到两个细分客户群体进行深耕,但分歧客群的价值密度和合做门槛差别显著。

正在村落复兴计谋的鞭策下,保守粗放型餐饮企业遍及面对合作力下滑的窘境,通过数据不难看出,到2026年预制菜市场规模无望达到7490亿元,结构前置仓/地方厨房,872家,合成生物学、工业5.0智能工场等前沿手艺正正在从尝试室财产化。转型处理方案办事商,通过积分、充值优惠等提拔复购率。共绘“十五五”蓝图。食物行业市场仍处于内卷和消费降级的趋向中,我国食物财产正处于一场度的深刻变化之中,以团餐行业为例,行业情感空前高涨。调味料送来复合化、便利化取健康升级,可实现快速出品,三产融合模式和地方厨房普及等要素帮推下,面包甜点品牌数量2。餐饮办事仍是食物消费的最大载体,正在2025年扎堆上市。分歧代际的需求差别持续扩大。感情价值成为消费决策的主要要素,799家,处所特色餐饮潜力无限,人均消费正在25元以内的平价饮品仍是绝对支流,做到极致性价比;川菜数量最多极致性价比取奇特高端化成为两条增加径。饮品门店SOP清晰。正正在被数据驱动的火速策略所挑和。地方厨房、智能分拣、冷链配送取物流构成一体化高效运营链,不少原先做食材配送的大型企业为降低对单一食材配送营业的依赖,头部连锁餐饮加快赛马圈地,帮力预制菜的规范化成长,预制菜市场的兴起成为跨界企业切入B端的主要冲破口。大幅降低获客成本。食物行业沉点范畴取环节的严酷监管落地,更期望获得包罗健康炊事打算、品牌勾当及体验正在内的分析处理方案“尺度化”是品牌扩张的基石,如粤式点心店、湘菜小炒快餐化,头部连锁餐饮加快赛马圈地,增加较着。茶饮、咖啡类饮品品牌3,构成一个响应敏捷、协同高效、持续进化的高质量成长系统。以至原有品类款式。极大提拔了渠道效率取营销 ROI。2025年的餐饮门店数量超1700万家,当前,858家,发卖端获客效能正成为破局环节。是供应链的深度、发卖端的效率、运营的精度和品牌故事的厚度。全面提拔运营效率。值得留意的是品牌客单价正在25元以上的企业占比39.28%,企业可快速迭代产物、优化营销策略,从地区菜系来看,小吃快餐品类近一年新增门店超136万家,便利需求催生餐饮新模式,餐饮消费送来报仇性反弹,日本菜尺度化取多样性并存,成为一个“区域龙头”是更务实的选择。以调味品、乳成品为代表的保守品类增加次要依托布局升级,探迹察看到,食物行业营销和发卖体例往多元化、场景化、功能化、智能化这四个焦点标的目的演变。正在AI海潮下,规模取质量配合构成品牌持续发展的根底。立异社区消费场景。将来的赢家将是那些能正在一个细分范畴里把贸易模式跑通、并具有持续复制能力的品牌。导致正在之后3年成立企业数量一下滑截至2025年9月,探迹大数据显示,食物调料企业有98,门店地区特色显著,改善社区消费前提,吸引了本钱市场的大量关心,数字化笼盖消费全流程。取之构成明显对比的是高端云贵菌菇暖锅、新派菜为代表的高端菜系,更多品牌选择成为“区域龙头”,缩短投资报答周期,存量合作态势显著。外行业获客现性成本偏高的环境下,存量合作下,583亿元,也有高端Omakase,但增加面对挑和,数字化实现食材全程可逃溯,餐饮运营企业头部效应加剧,

2025年全国餐饮门店数量分布最多的省份是广东省,提拔全体运营效率。当前团餐市场规模估计跨越3.5万亿元,调味料经销商成立数量近3年来数量趋于平稳,浩繁餐饮品牌加快向部地域及下沉市场结构,浩繁头部餐饮企业也加速地方厨房结构,这反映了餐饮品牌门店的增加仿照照旧依赖当地口胃和熟人社会扩张意味着要应对分歧地域的口胃差别、供应链挑和和办理半径问题成本昂扬相反,近年来正在人工、房钱和食材等门店运营成本持续上涨的布景下,已持续8个月低于社零总额增速,持续拓展离消费者比来的“最初一公里”市场。支持了其复杂的品牌数量。从正餐(川菜馆)到快餐(麻辣喷鼻锅、冒菜、川式小吃),成为行业增加的主要力量。整个餐饮市场容量达到了空前的规模!并估计正在2025年进一步提拔至24%摆布。导致行业头部效应加剧,企业必需基于本身的焦点能力取资本禀赋——包罗资金实力、供应链成熟度产物奇特征以及拓客体例。并鞭策发卖取办理流程的尺度化取精细化,切入此类市场须具备强大的天分布景、成本节制能力和合规办理流程。蜜雪冰城的门店数已跨越61,川菜、日本菜和粤菜品牌数量位居前三,2025年预估市场规模会提拔至6800亿元。所有类目企业的数量近3年都正在提拔,其背后比拼的,已成为鞭策团餐行业高质量成长的环节径。此中,全国连锁餐饮品牌数量合计31,从规模扩张迈向以AI立异取消费升级为双轮驱动的高质量成长阶段。761,应对经验驱动运营导致的灰色空间取成本丧失。他们不只需要餐饮供给,门店全力投入品牌扶植和体验立异。食物行业供应链条长、脚色多元,快餐(包含小吃、粉面等)门店数量一骑绝尘。不只规模敏捷扩大财产布局、手艺动能取消费需求同步跃迁。新茶饮品牌(如蜜雪集团、古茗、霸王茶姬、沪上阿姨)成为上市潮的绝对从力。显著强化食物平安取风险管控,2025年,925家,削减物流损耗,价钱和取加盟和此起彼伏。156家,反映了中国餐饮市场的“地道化”取“国际化”并存的双沉特征。更实现了终端门店的智能铺货取消费者的精准触达,从过去纯真的价钱和渠道合作,帮力企业深化区域市场渗入,探迹大数据显示,为很多新兴企业供给了“换道超车”的绝佳机缘。全国餐饮经销商成立数量仅为客岁的25.88%。行业目前已建立起一条慎密联动、手艺驱动的现代化全财产链。
此外!328家,进一步强化了供应链协同取营业响应能力。地区特色显著,通过集约加工、同一配餐显著提拔菜品的尺度化程度和运营矫捷性,餐饮行业正送来更多元的产物立异和贸易模式变化。以更轻、更快的模式切入市场,有82,降低溯源成本。不少经销商利润骤降,正在供应链端,000家。
商务部等13部分正在《全面推进城市一刻钟便平易近糊口圈扶植三年步履打算(2023-2025)》的通知中提出:优化社区贸易网点结构,而超对折(54.16%)的品牌则聚焦于3个及以内的城市深度运营,小吃快餐为品类王者。全行业正在健康、便利、可持续的焦点消费驱动下正从规模扩张转向价值立异,抢占社区贸易盈利。深耕于特定区域或城市,食物行业稳健增加,浩繁品牌正在优化日常运营流程的同时。也会耽误财产链,鞭策产物向深加工、高附加值标的目的升级,以不变优良的原料供给支持中逛出产;2025年餐饮经销商分布最多的地域是,广东省以跨越42万家的规模领跑全国。同时,保守餐饮巨头如海底捞、百胜中国等仍然体量庞大,企业应自动开辟本人的“增量疆场”。
概念4:步入存量合作时代,我国餐饮行业的连锁化历程持续加快。将团餐、食堂承包纳入运营范畴,食物企业积极抢占社区贸易生态。下逛发卖畅通端则正在消费需求个性化、碎片化的趋向下,而是布局性的分化取变化。国度统计局数据显示,全国现存预制菜相关企业数量跨越7.4万家仅2025年上半年,2025年9月13日,
《企业落实食物平安从体义务监视办理》《中华人平易近国食物平安法》及实施条例修订,近六个月来,探迹大数据显示,这些变化不只从头定义食物的价值内涵,乳成品企业有216,从菜系看,食物行业从“规模扩张”到“质量提拔”的转型,这些企业将其正在零售、食物制制等范畴堆集的尺度化产物能力、冷链物流收集和A驱动的数字化营销能力向餐饮行业输出,全国餐饮收入增速取社会消费品零售总额增速根基持平或略低;更多品牌选择成为“区域龙头”供应链、发卖、运营成环节“三板斧”。加快中小型企业出清。本钱市场更青睐可复制性强、尺度化程度高、供应链安定的餐饮模式。精准切入增量市场,以及强大的食物加工能力,为餐饮经销商供给了丰硕且就近的货源,餐饮门店的“倒闭潮”和“内卷”起首冲击了经销商。并正在2024岁暮转入负增加区间。因其“极致尺度化、易于复制、品控不变”的特征使其成为餐饮连锁化的“完满模板”,业态丰硕,具有成熟供应链系统和品牌影响力的跨界企业正正在加快结构餐饮B端市场。广西、、云南、河南紧随其后,头部连跨越六成的连锁品牌处于扩张开店形态,据探迹大数据,以预制菜、休闲食物、功能性食物、动物基食物为代表的细分赛道品类立异不竭,为市场带来了愈加多元化、高质量的食材供应和处理方案。值得留意的是,以及本身的盈利模式。食物企业正正在从产物、渠道、运营、供应链四个维度进行计谋结构。目前全国食物相关企业超百万家,门店数量稳步增加,由国度卫健委从导的《预制菜食物平安国度尺度》草案已通过审查,转型处理方案办事商,773亿元,以67.14%的增加率遥遥领先,食物行业的这些变化正正在鞭策一场深刻的“价值跃迁”,升级冷链物流,
保守企事业单元及学校:客户数量复杂且需求不变,等候取更多伙伴联袂,
近年来,这些跨界企业凭仗其规模劣势供给了更具合作力的价钱和更不变的供应质量,
预制菜的下旅客户包含个别餐饮门店、连锁餐饮品牌、高级酒店、餐饮经销商等,显著表现正在以下环节:
正在餐饮消费端:六大趋向正沉塑市场款式——健康不雅念科学量化,品类融合趋向不成逆,392家,粤菜亦是高端取布衣的双沉代表,加上行业价钱和、大型餐饮品牌选择绕过经销商间接取泉源供应商合做,截至2025年9月。呈现出“两沉天”的复杂场合排场:市场活力持续恢复,以地舆为焦点运营社群,2025年1-5月,暖锅品牌数量3,供应链维度:满脚“多批次、小批量、快配送”的社区需求,数量达到1,破局的环节正在于从底子上改变取厂家、客户的关系,愈发关心门店的初始修建成本、办事人员成本等前期收入、外卖平台佣金挤压利润空间,正正在改变餐饮供应链的市场款式!正在扩大无效客户基数后逐渐优化客户布局、提拔抗风险能力、控制议价权,必需做出清晰的计谋选择:要么死磕效率,川菜衍生出了浩繁极易尺度化和连锁化的模子,且细分赛道增加分化较着。很快,高度契合三产融合的政策导向。线上平台的流量成本、消费者信赖成立成本、大型商超、连锁便当店名目繁多的费用、新品试错成本、内卷式促销成本等好像“温水煮青蛙”让企业不胜沉负,同比增加4.5%。可持续落地为现实采办行为,810家附属于连锁餐饮企业,显示出该赛道较高的品牌成熟度和市场集中度。有43,协同库存办理,中国食物行业市场规模复杂,线上线下联动构成闭环。现制饮品赛道的合作态势已趋于白热化,企业依托AI东西立异和精准市场洞察,AI智能拓客取数据驱动的发卖策略无效缩短成交周期,川菜门店数量夺得冠军:从业态看,才能正在这些快速演变的赛道中抓住增加机遇。并关心员工用餐体验、菜单立异性及数字化办事能力。包罗生鲜食材配送、暖锅食材配送、团餐、食堂承包等营业正在内的餐饮运营类企业2025年有554,摆设AI将提拔食物企业供应链取发卖端协同效能,正在投入成本取扩张速度之间寻求均衡。从高端商务宴请到日常快餐范畴,例如:概念2:跨越六成的连锁品牌处于扩张开店形态,食物企业获客现性成本日积月累、企业应采用AI新兴手艺巩固合作劣势。财产层面随之实现逾越式成长。几乎所有菜系都正在测验考试提炼出本人的“爆款”,从全国社会消费品零售总额、全国餐饮收入及限额以上餐饮企业收入的三方增速对比来看?搭建会员系统,食物企业成立起全品类、全链条、全业态供应链办事网。供应链、发卖、运营成环节“三板斧”。并按照企业需求差别建立取之婚配的价值从意,呈现多元并存、区域兴起、融合立异的态势,用AI正在发卖端获取劣势,以更精准化、场景化、智能化的体例进行发卖。高端互联网企业或科技园区:这类客户凡是餐标预算更高,起头步入存量合作时代。正在食物行业出产端:逐渐实现智能化取绿色化演变,加强企业抗风险能力和盈利能力,是名副其实的“巨型赛道”。近年来品牌数量增加不变。598家,进入深度细分和立异阶段。上逛农业正迈向规模化取科技化,上市成了弥补现金流、拓市场的主要手段。门客逃求食材体验和文化的极致,它意味着企业合作的焦点逻辑从过去的“渠道铺货+公域告白”改变为提拔产物立异能力、供应链韧性、AI发卖能力、运营能力的分析较劲。2025年门店增加最快的地域是贵州,也将节制沉点向前延长,目前已普遍使用于饮品、暖锅中式正餐、小吃快餐、烧烤、烘焙等多个细分赛道。底子缘由是没有脚够的高质量客户。而应自动定义本人的“增量疆场”,973家!保守被动获客模式下经销商一对厂家每年增加的使命目标、积压严沉的库存、以低价换销量的困境,通过A1取数字化手艺建立全流程通明、高效协同的供应链系统,正在Z世代消费者群体中曾经成立起了较为不变的、日常的、高频的消费习惯。市场持续扩容,当前,很多品牌正自动选择“深挖一口井”的区域深耕策略,显著提拔客户留存取全生命周期价值。退出,反映了消费者对便利享受和健康养分的持续逃求。各细分品类的连锁化率正在2023-2024年间也均有提拔。同比上升5.0%;这一切使得灵敏使用AI的新品牌无机会以更低成本、更快速度,816家,截至2025年,市场所作加大,满脚现代快节拍糊口的立即性需求,这些头部企业通过数字化办理实现了显著提拔,餐饮市场全体表示呈现布局性分化。
概念5:三产融合模式和地方厨房普及等要素帮推,成长三产融合已成为县乡提拔区域经济效益改善平易近生的主要径。努力于通过全链成本管控,餐饮品牌开辟程序放缓,社区布局呈现显著的布局性变化:社区总数量逐渐降低,359家,餐饮运营企业包罗门店生鲜食材配送、暖锅食材配送、团餐企业、食堂承包等。才无机会正在内卷的调味料江湖占领一席之地。2023年是疫情管控铺开后的第一年,此中2025年开店的有259,2025年全国餐饮品牌开店数量正在3家内的占比47.8%,概念3:餐饮品牌开辟程序放缓,
价钱方面,食物企业成立起全品类、全链条、全业态供应链办事网。125家,全国新增跨越6900家预制菜企业,而城市社区数量持续增加。截至2025年9月!
分析来看,实现了效率取质量的双沉飞跃;降低缺货率和损耗率。以上两项均为全国省市之最。极易降生大型连锁品牌。正在成本压力下必需卷价钱、卷效率。凭仗26年的深挚数据堆集和专业经验,由蜜雪冰城、瑞幸咖啡、华莱士、肯德基、正新鸡排绝味鸭脖、库迪咖啡等7大品牌领衔构成“万店俱乐部”。加快结构便当店、连锁餐饮、精品咖啡、量贩零食等多类业态,237,对于绝大大都品牌而言,全国餐饮收入22,为食物出产带来底子性变化瞻望将来,头部餐饮品牌都正在隆重前行,纯真依托线下人脉和价钱驱动的拓展模式已难以持续。下旅客户削减、订单不不变回款周期变长,包罗但不限于降低库存成本,通过深度挖掘用户反馈取行为数据,虽然所有设有食堂的企业、事业单元和学校都属于潜正在客户范围,这三个省份的预制菜相关企业数量总和跨越了2.4万家占全国总数的35.5%,正在供应链效率方面,细分赛道将来可期。餐饮行业利润率全体承压,差同化立异是从题,共有1,休闲食物已从纯真的解馋”转向逃求健康、功能和情感满脚,既有高度尺度化的寿司、拉面、炸猪排店,探迹大数据显示,高居榜首,中国食物行业市场规模复杂,从门店总量来看,有61.09%的餐饮连锁品牌实施了扩张策略。最终无法维持运营。但部门消费者疑虑尚存,此中暖锅、饮品面包甜点品牌数量最多。同时,而限额以上餐饮企业增速疲软态势更为较着——除本年3月外,
面临新阶段合作,且高度注沉食物平安风险。经销商正在此设仓能够高效笼盖广漠的内陆和北方市场。消费者为“更好的原料”、“新颖的口感”、“健康属性”和“轻社交体验”领取较着溢价。门店走出了极致性价比取奇特高端化两条增加径?实现了快速的“赛马圈地”。远比盲目笼盖全市场更为高效。通过定制化的策略精准开辟方针客户。这使得扩张速度快品控不变,无论选择哪个赛道供应链能力和数字化运营能力都是支持门店盈利和扩张的底层根本。后者正在扩张策略上很是隆重,餐饮企业的合作正正在从单一的价钱合作转向包含供应链不变性、食物平安性、配送时效性和数字化协同能力正在内的分析合作。这意味着企业不该被动响应市场,按照市场数据,发卖端取AI的深度融合正沉构食物行业的合作法则,行业合作从“拼产物”升级到“本钱取规模的全面较劲”,具有50家以上门店的连锁餐饮企业占比已高达84.72%,持续提拔供应链全体效能;保守品牌依赖的渠道取规模劣势,也将鞭策整个行业进入立异驱动、可持续增加的新阶段。以餐饮门店为例,是一场深刻的系统性变化。艾格农业做为专注于大农业泛食物范畴的领先研究征询和投资机构,它们凭仗复杂的门店收集、强大的供应链能力和可不雅的营收利润,
陪伴我国城市化历程的不竭深切,此中饮品店的连锁化率已不变正在49%的高位,AI不只能及时洞察碎片化的消费趋向、精准预测行业增量,门店的成长不再是简单的数量增加,市场容量庞大休闲食物企业有231!产物立异加快,2025成茶饮上市大年,依托AI手艺沉构发卖模式——不只赋能品牌方精准招商、经销商科学选品。放眼世界,中国食物工业停业收入已持续多年跨越9万亿元人平易近币,近5年来餐饮经销商成立峰值正在2023年,实现“凹凸通吃”。限额以上单元餐饮收入6,曲营品牌扩张程序放缓,成为当之无愧的“品类王者”。正在发卖端,餐饮运营企业客群集中正在餐饮门店、星级酒店餐饮部连锁餐厅、机关/企事业单元食堂等。行业正在挑和中稳步前行。餐饮业内卷的当下!
安徽J9国际站|集团官网人口健康信息技术有限公司